Физика
0
Специальный поиск
Физика
Теория вероятностей и мат. статистика
Гидравлика
Теор. механика
Прикладн. механика
Химия
Электроника
Витамины для ума
Главная
Поиск по сайту
Формулы
Все задачи
Помощь
Контакты
Билеты
Задача 25668
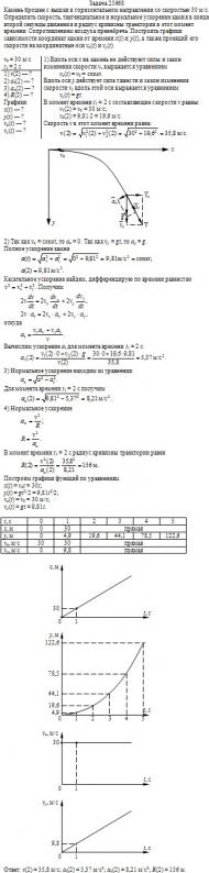
Камень брошен с вышки в горизонтальном направлении со скоростью 30 м/с. Определить скорость, тангенциальное и нормальное ускорение камня в конце второй секунды движения и радиус кривизны траектории в этот момент времени. Сопротивлением воздуха пренебречь. Построить графики зависимости координат камня от времени x(t) и y(t), а также проекций его скорости на координатные оси v
x
(t) и v
y
(t).
Макет решения задачи 25668
Ответ:
v(2) = 35,8 м/с; a
τ
(2) = 5,37 м/с
2
; a
n
(2) = 8,21 м/с
2
; R(2) = 156 м
Формат файла с решением:
doc
Цена:
105 руб.
В корзину
Добавить
Правовая информация